Artifact

Role:

UX Researcher, UX/UI Designer (Individual)

Time:

4 weeks, Spring 2023

Overview:

Artifact is a mobile application designed to be a personal cataloguing platform for art.

This was created as a part of the Columbia University UX/UI Design Bootcamp program, with the objective being to create an app that helps people plan their travels.

View Prototype

Context

People who travel the world to see art currently lack a streamlined way to record and file the many artworks they see on their travels so that they don’t lose track of where, when, and even if they have seen particular works of art.

Artifact is an art cataloging app where users can record when and where they see specific pieces of art and organize their travels based on the art they want to see. Use it as a diary of your world travels, an art bucket list, or a way to keep track of exactly which Pollocks you’ve seen.

Understanding the problem

I conducted user research in order to:

  • Identify the app’s target market.

  • Identify competitors and evaluate their features as well as strengths and weaknesses.

  • Understand the role art plays in people’s travels.

  • Understand the experiences people have with art and travel.

  • Discover goals, needs, motivations, and frustrations of art tourists.

Proto Persona

To begin empathizing with the user, I created a proto-persona to provide a starting point for evaluating ideas and design. This helped define the type of interview participant I was looking for.

Participants should:

  • Be interested in art: This is the main characteristic of an interviewee I am looking for. Without this attribute, they will have no use for this app.

  • Travel for culture: Travel is an important factor of this app. One might enjoy traveling, but this app is futile to them if they never visit museums on their trips in the first place.

  • Enjoy organizing their digital lives: The driving factor of the app is to organize travels through the artwork people see/want to see. If someone does not care about digital clutter, they won’t find a purpose for this app.

  • Be active on social media: I believe that users will be more inclined to use the app if there is some sort of social component to showcase their artistic tastes to their peers.

  • Have some form of higher education: This is a demographic of people who I believe, even if not necessarily interested in art, might be interested in using this app to highlight their knowledge, high brow palate, and cultural capital.

User Interviews

To gain deeper insight into real user behaviors and perspectives around art and travel, I conducted a series of qualitative interviews. I spoke with five individuals, ages 23 to 50, via phone and FaceTime, with conversations ranging from 12 to 20 minutes. The goal was to uncover personal experiences, motivations, and pain points related to their interactions with art, travel, and technology. By asking open-ended, exploratory questions, I was able to gather rich, nuanced feedback that helped inform the user needs and emotional drivers behind the design direction.

Objectives:

  • Understand the process of how people plan trips based on the art they want to see.

  • Learn how people currently keep track of the art they want to see on their world travels.

  • Learn how people currently keep track of the art they have seen on their world travels.

  • Discover how people currently showcase their favorite works of art.

Interview Insights

Through user interviews, I found common patterns among the participants regarding how they interact with art and travel from a digital standpoint. I began synthesizing all of this data into an empathy map in order to see key insights.

After recording each piece of information from the interviews, I identified common patterns and categorized the data accordingly.

From here, I created an empathy map in order to visualize the user’s needs.

User Insight Statement

During user interviews, I found that users enjoy curating digital collections of the art pieces they see around the world so that they can remember their global travels through art.

Therefore, I believe users would benefit from an online cataloging system to help them organize their art viewings and that I might be able to help if I develop an app that would make it easy for them to track the art they see and want to see.

User Persona

Using all of my research, I created a user persona that reflected the user I was designing for. During the design process, I frequently referenced back to Andie to keep the user at front of mind.

Competitive Analysis

After conducting some initial research on the role art plays in people’s travels as well as digital lives, I analyzed my potential competitors to evaluate their strengths and weaknesses. This helped me to understand what essential features all platforms include and what was missing from the market.

Brainstorming

Now that I had a better idea of exactly who I was designing for, I began brainstorming using various exercises in order to start thinking about those insights as areas of opportunity.

Next, I organized these opportunities into a feature prioritization matrix.

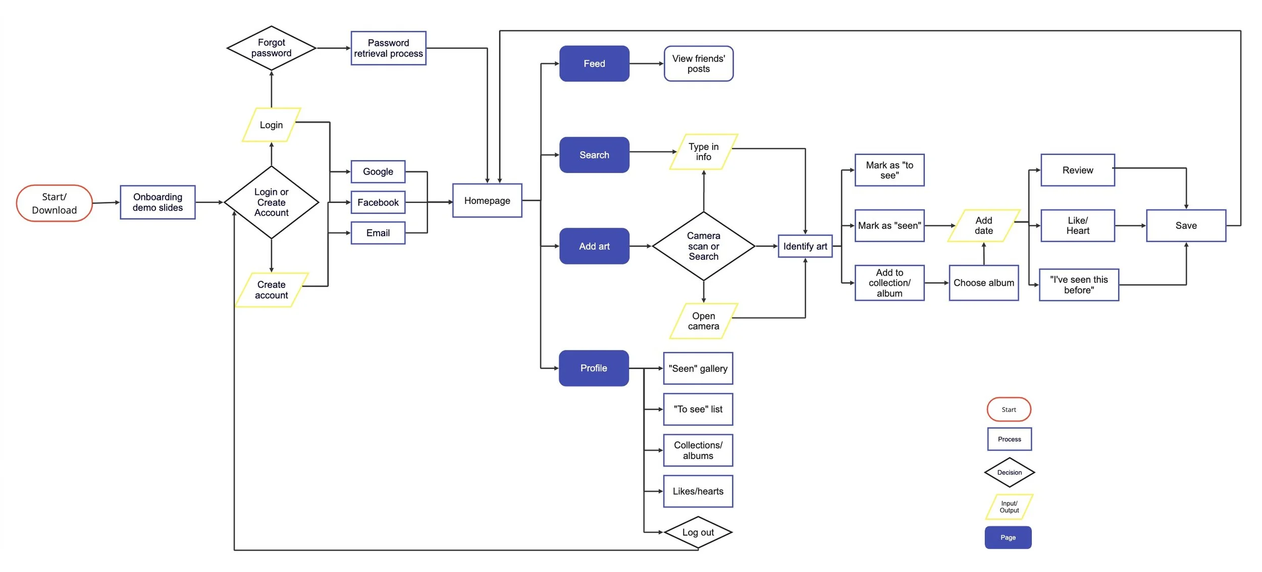
User Flow

Low-Fidelity Prototype

After initial download, users are greeted with the following introductory frames that show the app’s core functions. These slides are short and sweet, but the “Get Started” button is offered on every frame for users who want to jump right in.

The onboarding process requires minimal information from the user. Offering Google and Facebook sign in keeps up-front interaction cost low.

Like other popular social media apps, Artifact’s navigation features a home feed page, a search engine that also shows recommended content, an upload button, a notifications tab, and a personal profile. By providing a familiar experience, we can increase usability from the get-go.

User Testing

To ensure that the user was still at front of mind after the initial mockups, I conducted usability tests for the first prototype. The objective was to determine if users are able to navigate the core features of the app through the following tasks:

Task 1: Login or sign up

Task 2: Find a specific painting

Key Learnings

  • Need to make it clearer that there are more “introduction” slides

  • Navigation buttons such as back buttons need to be easier to find

  • “Galleries” might be clearer and more cohesive than “Collections”

  • Users want to be able to filter through their previous entries

High-Fidelity Prototype

Key Frames

View Prototype